中视文投融媒体服务中心-央视品牌强国工程-央视广告管理服务中心-CCTV
央视广告
|
加入我们
网站首页
中视文投
融媒体中心
央视资源
央视栏目
品牌强国
超级品牌
民族品牌
国潮品牌
新闻资讯
央视网
央视广告
加入我们
央视栏目
服务项目
CCTV“名不虚传·荣耀品牌
CCTV品牌强国工程计划-央视
2025年CCTV-2“ 民企在行动
大国品牌-中国品牌发展历
联系我们
邮箱:
cctvlibang@163.com
电话:
13911555949
地址:
北京朝阳区建国路15号北京传媒总部基地
在线咨询
中视文投融媒体服务中心-央视品牌强国工程-央视广告管理服务中心-CCTV
>
央视栏目
>
央视栏目
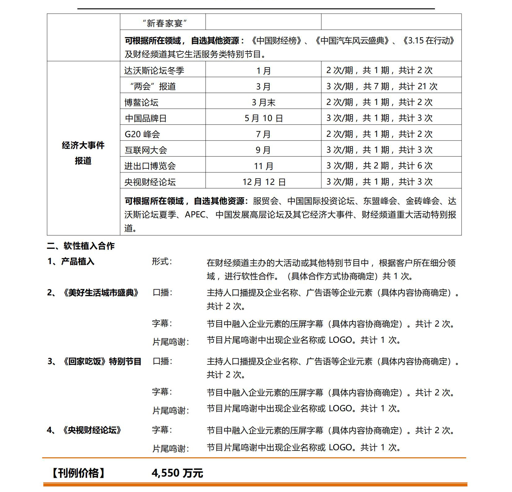
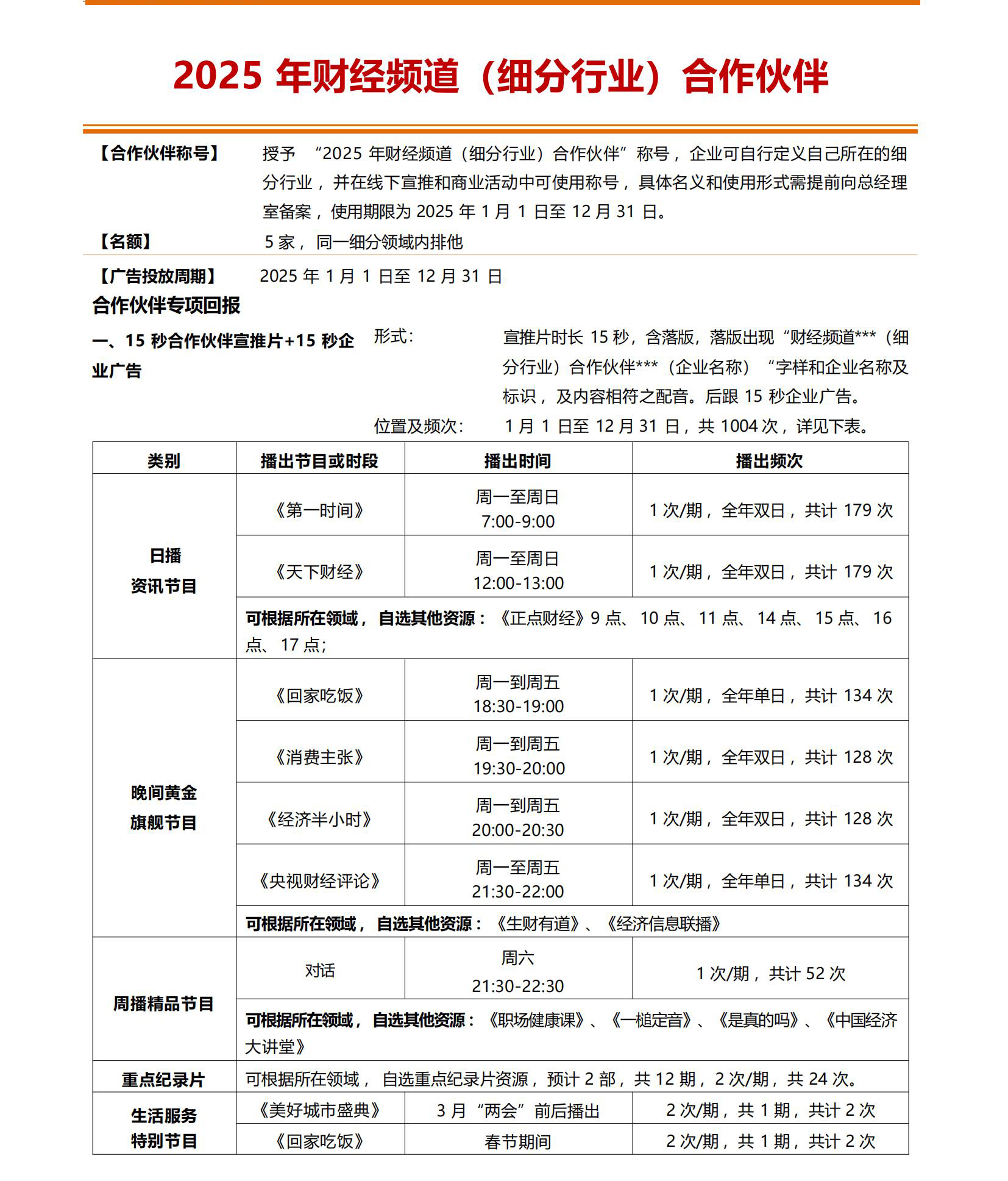
2025 年财经频道(细分行业)合作伙伴
发布日期:2025-02-08 15:48
浏览次数:
(部分文章摘抄于网络,如有侵权,请联系我们并且删除文章)
上一篇:
CCTV-4 中文国际频道行业合作伙伴
下一篇:
中国农民丰收节晚会全媒体行业合作伙伴
查看更多 >>
推荐资讯
央视强国农业品牌
依托中央广播电视总台的国家级传播矩阵,...
CCTV“名不虚传·荣
CCTV“名不虚传·荣耀品牌”推广计划...
品牌强国工程202
品牌强国工程2025总宣传片《愚公移山》...
创新引领、品牌赋
在品牌建设上,格力从上世纪90年代起就开始在中央电视台黄金时段投放广告,2018年中央广播...
中视文投
联系电话
热线电话
13911555949
微信客服
微信客服二维码
央视广告
回到顶部